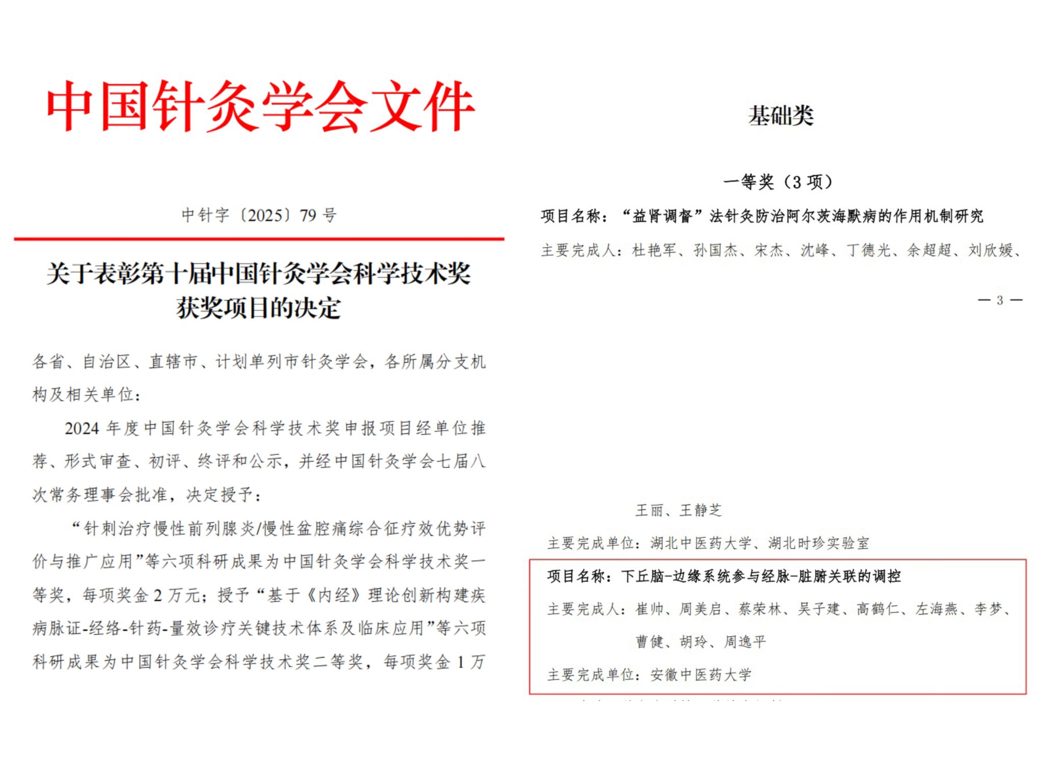
2025年11月24日,中国针灸学会正式公布了第十届科学技术奖评选结果,安徽中医药大学针灸经络研究所、经脉脏腑相关安徽省重点实验室的研究项目“下丘脑-边缘系统参与经脉-脏腑关联的调控”荣获基础类一等奖,实现了我校在该权威奖项上的历史性突破。

这项殊荣背后,是一段跨越三代科研工作者、持续数十年的艰苦探索历程。作为我国针灸研究的重要基地,针灸经络研究所自成立以来,始终专注于经脉与脏腑关系这一针灸学核心问题的研究。研究所开创者、第一代研究者周逸平研究员就确立了“经脉脏腑相关”这一关键科学问题的研究方向,并在艰苦的科研条件下,通过大量临床观察和基础实验,初步建立了理论研究框架。研究所第二、四任所长,第二代研究者胡玲教授、周美启教授接过接力棒,运用现代科技手段继续在该领域深耕细作,不断探索针灸调控作用的中枢神经生物学机制。如今,以崔帅、蔡荣林、吴子建等为代表的第三代研究团队,在前两代人坚实的研究工作基础上,积极探索中枢参与针灸调节脏腑功能新的靶点,最终取得了突破性进展。该项目首次系统阐释了下丘脑-边缘系统在经脉-脏腑关联中的关键调控作用,从神经科学角度为针灸效应的生物学基础提供了新证据。
中国针灸学会科学技术奖是我国针灸领域的最高科技奖项,现任针灸经络研究所所长、经脉脏腑相关安徽省重点实验室主任周美启指出,这一成就的取得体现了团队协作、薪火相传的科研精神,也展现了传统医学与现代科学深度融合的巨大潜力。该研究成果不仅为针灸治疗内脏疾病提供了新的理论依据,也为未来开发更精准、高效的针灸治疗方案奠定了基础,预示着我校针灸研究正朝着更加现代化、科学化、规范化的方向迈进。(王洁/文图 唐巍/审核)